校长信箱
|
搜索
首页
学院概况
学院简介
历史沿革
校训校徽
校歌
学院领导
办公电话
betway官方登录地址
党政机构
群团组织
教辅机构
教学机构
党的建设
招生就业
教育教学
学术科研
文化生活
庆职影像
工匠摇篮
庆职融媒
匠心育才
校园风光
信息公开
必威西汉姆联赞助必威
下载专区
智慧校园
全景校园
24365就业平台
数字图书馆
教学资源
首页
学院概况
学院简介
历史沿革
校训校徽
校歌
学院领导
办公电话
betway官方登录地址
党政机构
群团组织
教辅机构
教学机构
党的建设
招生就业
教育教学
学术科研
文化生活
庆职影像
工匠摇篮
庆职融媒
匠心育才
校园风光
信息公开
必威西汉姆联赞助必威
下载专区
信息公开
首页
>
信息公开
>
必威西汉姆联赞助必威
>
正文
必威西汉姆联赞助必威
下载专区
信息公开
必威西汉姆联赞助必威
下载专区
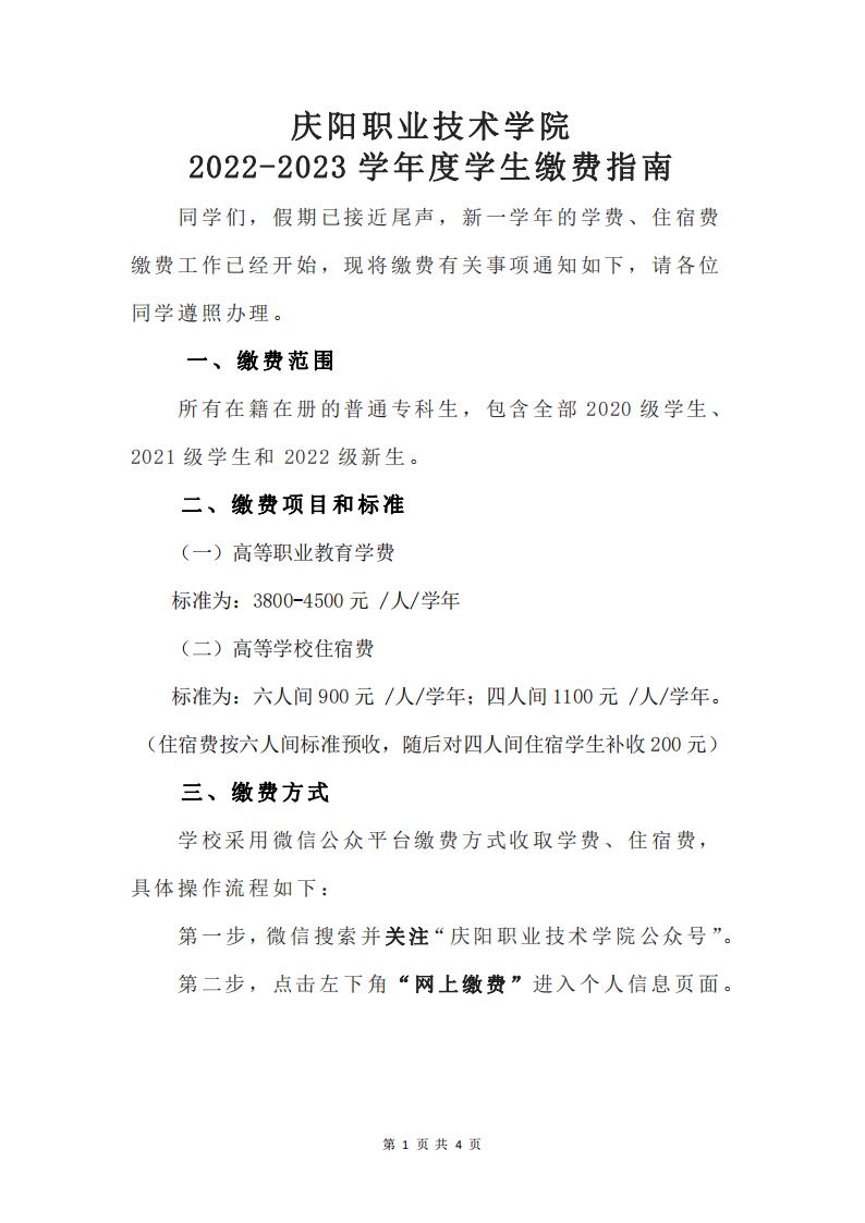
庆阳职业技术学院 2022-2023学年度学生缴费指南
发布日期:2022年09月02日
编辑:王权
上一篇:
庆阳职业技术学院 2022年教育收费公示
下一篇:
关于邮寄2022级新生录取通知书声明
内容分享
map